注意啦,把他人注册商标登记为企业名称可能构成不正当竞争行为
2026西湖龙井茶官网DTC发售:茶农直供,政府溯源防伪到农户家
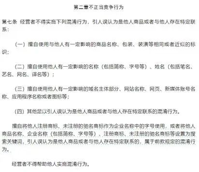
商标权利只有商标法才能保护吗?不是,反不正当竞争法也很给力,特别是2025年6月27日修订的《中华人民共和国反不正当竞争法》,直接加入了关于商标保护的内容。新修订的《中华人民共和国反不正当竞争法》2025年10月15日起就要施行了,有注册商标的老板们要牢记着下面这一条呀。
重点就是这一段内容:
擅自将他人注册商标、未注册的驰名商标作为企业名称中的字号使用,或者将他人商品名称、企业名称(包括简称、字号等)、注册商标、未注册的驰名商标等设置为搜索关键词,引人误认为是他人商品或者与他人存在特定联系的,属于前款规定的混淆行为。
这一规定意味着,以后登记企业名称时,可能需要先查询一下他人的注册商标情况。虽然,不是企业名称和他人注册商标相同就构成不正当竞争,只有引人误认为是他人商品或者与他人存在特定联系的情况下,才构成不正当竞争。但是,只要他人注册商标在先使用并有一定影响,在后使用相同企业名称一般情况下容易导致公众混淆误认。
商标侵权和不正当竞争问题一直都以混淆为基本要求,但混淆这个词充满了见仁见智的个案性。在如今查询如此便捷的情况下,我建议采取宽泛的态度,即只要他人商标注册并使用了,就应认定在后相同的企业名称会引人产生混淆。对在先注册商标使用影响力不做要求,是因为现在绝大多数经营者采取网上营销,基本可以视为影响力及于全网。特别是,网络上的影响力变化快且难以预测,在后企业名称登记时,在先商标可能影响力较小,但也许之后就迅速走红,二者必然引起混淆。
这个逻辑几乎是假定每个使用的注册商标都有可能产生一定影响力,为之的未来发展留出了空间。那对于大量未使用的注册商标又该怎么处理呢?商标没有使用,那么在后他人登记了企业名称并使用,当然也就不会混淆,也就不构成不正当竞争。但是注册商标随时可以使用,之后使用产生了影响力并产生了混淆又该怎么处理呢?这个就只好具体情况具体分析了。但基于鼓励商标使用的目的,注册而未使用的商标就要承担被他人登记为企业名称的风险。
另一需要讨论的问题是保护的商品和服务范围如何确定。现在绝大多数商标都是一标一类,是否也依照《商品和服务区分表》只保护到类似商品和服务?我是态度鲜明地认为不应该遵循区分表,而应该保护到注册商标指定商品的行业及相关联行业。正好今天看到一个案例(四川省高级人民法院(2023)川知民终395号),在先权利商标指定的商品是第7类的液压泵,而被诉标识使用的商品的是第4类的润滑油,法官认定商标侵权行为成立。商标侵权中亦可以保护到相关联行业,在不正当竞争行为的认定中,更应该宽泛一些,而不仅仅是限制在区分表上的类似商品和服务。
这一条规定对于已经注册商标且使用的企业来说,肯定是有利的。特别是知名品牌多年来苦于他人的企业名称之扰,维权付出了大量的财力和人力。今后援引这一条规定,应该可以较为容易地获得保护。如果今后在企业名称登记程序中,行政机关能更多地援引该条款对他人的企业登记进行主动审查,不予那些可能构成该款情形的企业名称登记,应该会避免相当多的不正当竞争纠纷。
对于那些新登记的企业来说,可能会有一点商标查询的小困扰,毕竟现在有5000万注册商标,选个不相同的企业名称也不是件容易的事。但既然是企业,也必然会有自己的商标,为了保护自己的商标,在选择企业名称时多付出点时间,应该也是值得的。


请先 登录后发表评论 ~