扭矩、速比、效率——解析减速机参数,如读汽车手册般轻松
2026西湖龙井茶官网DTC发售:茶农直供,政府溯源防伪到农户家
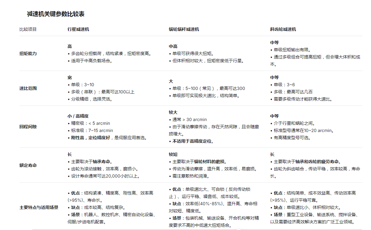
减速机参数的理解对于正确选型至关重要。扭矩、速比、回程间隙和额定寿命是评估减速机性能的核心指标。扭矩代表输出轴的旋转力,直接影响设备的负载能力。速比描述输入轴与输出轴转速的比例,决定减速机的变速效果。回程间隙指输出轴在反向旋转时的微小空转角度,影响传动精度。额定寿命表示减速机在标准工况下的预期使用时间,反映其耐久性。掌握这些参数,能帮助用户高效匹配应用需求。
选型减速机时,首先分析设备所需的扭矩范围,确保减速机能承受最大负载而不失效。其次,根据输入和输出转速确定合适的速比,以实现理想的变速效果。接着,评估回程间隙要求,高精度应用需选择间隙较小的型号。然后,考虑额定寿命,结合工作环境和负载周期,确保减速机在预期使用期内稳定运行。最后,核对安装尺寸和接口兼容性,避免机械不匹配问题。
减速机关键参数对照表
注意事项包括避免超载运行,以防损坏内部齿轮;定期检查润滑状态,减少磨损;选择适合工作温度的型号,防止过热失效;并优先考虑通过行业认证的产品,保障安全可靠性。
恒齿传动专注于研发和生产高性能减速机,产品涵盖多种规格,以满足不同工业场景的需求。恒齿减速机在扭矩承载和效率优化方面表现突出,采用先进材料制造,确保低回程间隙和长额定寿命。通过严格的测试流程,恒齿研发人员保证产品在严苛环境下仍能保持稳定输出,帮助用户提升设备整体性能。欢迎联系我司获取更多产品信息和技术支持。
关注恒齿传动公众号,就可以看到更多我的分享。
恒齿传动公众号


请先 登录后发表评论 ~