引证商标未续展过期,知协助力两件申请商标驳回复审成功
2026西湖龙井茶官网DTC发售:茶农直供,政府溯源防伪到农户家
申请商标注册,收到了商标局下发的驳回通知。此时,千万不要直接放弃,拿到驳回通知书要认真阅读分析,看看是否有复审的必要性。在实际案例中,有很多被驳回的商标,通过有效的复审,最终获准注册的。
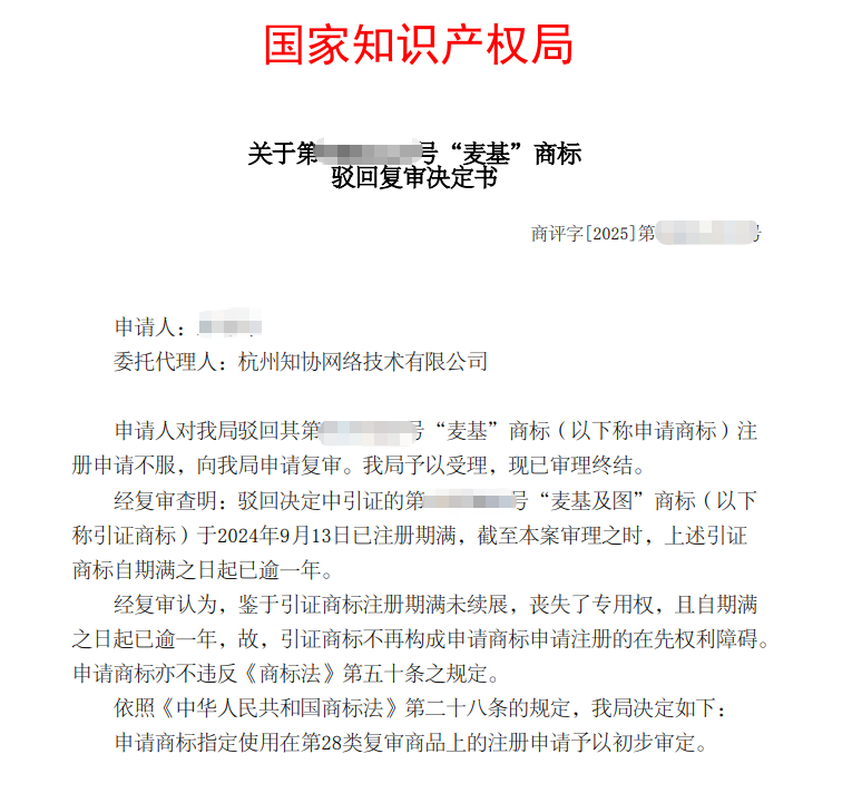
今天,小知给大家分享我们近期成功代理的两个驳回复审案例,两个申请商标“麦基”和“双惠”,情况基本一样,都是因为商标近似被驳回的,咨询我们的商标顾问。
经过商标顾问查询了解发现,这两个案例中的引证商标都已经到期,没有续展。按照规定,期满之日起满一年之后,其他人就可以提交申请了。
因此,经过商标顾问提交复审申请,引证商标在复审审理期间已经失效,不在构成申请商标的在先障碍。最终,这两件商标被予以初步审定。


通过这个案例可以看出来,商标驳回真的不是终点,有时候可能只是运气和时间的问题。通过驳回复审都可以成功救济,最终顺利获得注册。
如果您也遇到商标驳回或商标异议等情况,欢迎联系我们,由专业的商标顾问为您分析,评估复审成功率,再决定是否要进行复审。


请先 登录后发表评论 ~