【知识科普】专利费用减免,一篇全解析
2026西湖龙井茶官网DTC发售:茶农直供,政府溯源防伪到农户家
企业和个人申请专利可享受费减优惠!需满足以下条件:
一、费减条件
低收入个人:上年度月均收入低于5000元(年 6万元)的个人。
中小企业: 上年度企业应纳税所得额低于 100 万元的企业。
事业单位、社会团体、非营利性科研机构。
二、减缴比例
85%:专利权人为个人或者单位,一个申请人符合费减条件
70%:两个或者两个以上的个人或者单位为共同专利申请人或者共有专利权
三、费减步骤


四、可享受费减的费用
专利申请费:发明专利、实用新型专利及外观专利申请费,不包括公布印刷费和申请附加费;
发明专利申请实质审查费;
专利年费(自授予专利权当年起10年内的年费可享受费减);
复审费;
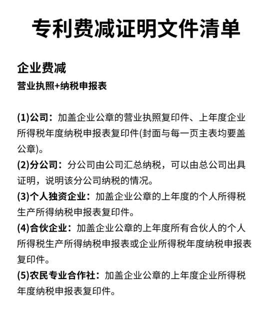
五、费减备案流程及材料
办理平台:专利业务办理系统
需要准备的材料:
个人用户:姓名、身份证号、手机号法人单位:公司名称,统一社会信用代码,法人姓名,法人身份证号,经办人手机号,验证码(如经办人无个人账号需多提供经办人姓名,经办人身份证号)


六、费减备案流程
第一步:注册的账号
登录“专利业务办理系统”,根据申请人主体类型选择注册。
1、法人注册
(1)填写企业相关信息
(2)关联经办人信息,已注册指已完成经办人个人的自然人注册,未注册在当前界面注册即可,关联经办人后即完成注册。
2、自然人注册
(1)填写手机号、短信验证码、密码。
(2)填写自然人信息,其中证件类型如选择居民身份证,还需填写身份证有效期,填写完成后提交。
第二步:登录提交
登录账号,选择“专利事务服务”,在下菜单栏处点击“费减备案”。
“费减备案”→“费减备案请求”→“业务办理”
进入费减信息填写界面,填写信息、年份、是否接收短信通知等信息
上传费减备案材料,信息确认无误后点击提交即可,等待审核通知。
一般3个工作日内审核完成,同时会有短信提醒。


请先 登录后发表评论 ~