知协:撤销两个引证商标,“ASK”商标驳回复审成功
2026西湖龙井茶官网DTC发售:茶农直供,政府溯源防伪到农户家
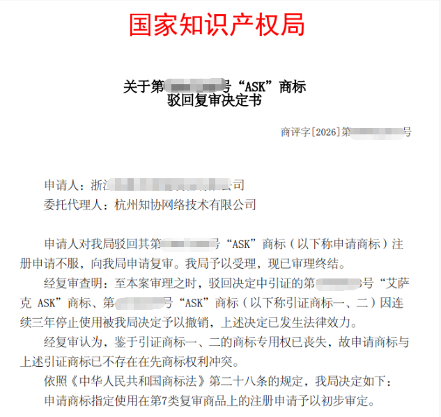
浙江一企业申请注册“ASK”商标被商标局驳回,委托我司代理申请驳回复审,日前商标局下发驳回复审决定书。
丨案件详情
申请人提交申请的“ASK”商标(简称申请商标),与在先商标“艾萨克ASK”商标和“ASK”商标(简称引证商标一、二)构成近似,商标局依法对申请商标予以驳回。
丨驳回复审
知协的商标顾问仔细分析驳回通知书,并通过多方查询和调查发现,引证商标一、二注册已满3年,且查询不到使用痕迹,满足“撤三”的条件,向商标局申请撤销引证商标。同时提交驳回复审申请,待引证商标权利状态明确后再审。
商标局复审时,引证商标一、二的商标专用权已丧失,故申请商标与上述引证商标已不存在在先商标权利冲突。
依照《中华人民共和国商标法》第二十八条的规定,商标局局决定如下:申请商标指定使用在第7类复审商品上的注册申请予以初步审定。

丨关于知协
杭州知协网络技术有限公司(32.cn知协知识产权平台),是在国家知识产权局备案的正规代理机构,信息透明可查;也是国内互联网+知识产权服务的先行者,经过多年的不懈努力和发展,现已形成一支专业服务团队深耕知识产权领域。目前公司业务涵盖国内及国际商标、专利、版权的申请、注册、管理、交易等多个方面。
如果您有商标、版权、专利、维权、诉讼方面的问题,欢迎联系我们为您解决!
知协官网:http://www.32.cn/
客服电话:400-765-3232


请先 登录后发表评论 ~