知协助力武汉一企业申请“首码项目网”商标驳回复审成功
2026西湖龙井茶官网DTC发售:茶农直供,政府溯源防伪到农户家
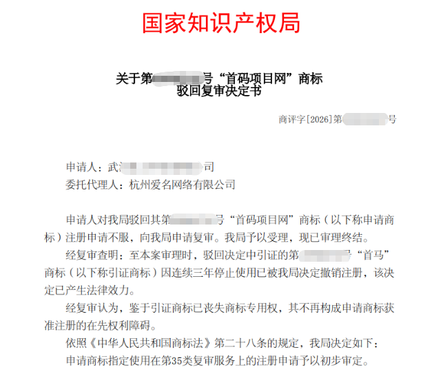
武汉一企业申请注册商标,因近似被驳回,委托我司代理向商标局申请驳回复审,日前商标局下发商标驳回复审决定书,复审成功。一起来了解一下案件详情,希望可以为您提供复审思路。
丨案件详情
申请商标是“首码项目网”,指定用于35类“计算机网络和网站的在线推广;广告;商业信息和调查;市场营销;为商品和服务的买卖双方提供在线市场;为他人推销”等。
商标局审查过程中,引证了在先商标“首马”,以商标近似为由,对申请商标予以驳回。
丨驳回复审
申请人不服,委托我司代理申请复审。商标顾问认真提交了各项复审材料,说明事实和理由。
经商标局复审查明,引证商标因连续三年停止使用已被商标局决定撤销注册。鉴于引证商标已丧失商标专用权,其不再构成申请商标核准注册的在先权利障碍。
最终,商标局决定申请商标指定使用在第35类复审服务上的注册申请予以初步审定。
初审公告期间无异议,该商标将获准注册。

丨关于知协
杭州知协网络技术有限公司(32.cn知协知识产权平台),是国内互联网+知识产权服务的先行者,经过多年的不懈努力和发展,现已形成一支专业服务团队深耕知识产权领域。目前公司业务涵盖国内及国际商标、专利、版权的申请、注册、管理、交易等多个方面。
如果您有商标、版权、专利、维权、诉讼方面的问题,欢迎联系我们为您解决!


请先 登录后发表评论 ~