知协丨因近似被驳回的常见策略,对引证商标提起撤三
2026西湖龙井茶官网DTC发售:茶农直供,政府溯源防伪到农户家
当商标因近似被驳回时,对引证商标提起撤三(撤销连续三年不使用注册商标)是一种常见的应对策略。今天,小知给大家分享我们近期代理成功的2件驳回复审案例,都是通过撤三引证商标,消除在先权利障碍,从而通过商标局初审的。
丨案例一:“四方侯”商标
申请人申请“四方侯”商标,被商标局认为和在先商标“四方农侯”(引证商标)近似。经过知协提交驳回复审+对引证商标撤三申请,最终被予以初步审定。

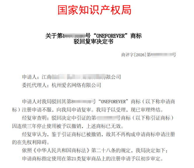
丨案例二:“ONEFOREVER”商标
申请人提交申请“ONEFOREVER”商标,商标局引证“OneToForever”商标,以近似为由驳回。申请人委托我司代理申请复审,经商标顾问查询后对引证商标提起撤三,消除在先权利障碍,从而顺利通过复审,被予以初步审定。
丨要点梳理
当商标因近似被驳回,要对引证商标提起撤三时,需要满足条件:引证商标需注册满三年,且在申请撤三时往前推三年内无正当理由未使用于核定商品或服务上。
具体操作时,可在提起撤三的同时,同步申请商标驳回复审,并请求商标局中止复审审理,待撤三结果确定后再继续。若撤三成功,引证商标被撤销,申请商标的驳回障碍消除,驳回复审可能获得通过。
在这个过程中,收集整理证据是关键,需提供引证商标在三年内无真实、合法的使用记录。通过撤三策略,可有效清除引证商标障碍,提高申请商标的注册成功率,但需结合专业法律意见,确保操作合规。
丨关于知协
杭州知协网络技术有限公司(32.cn知协知识产权平台),是国内互联网+知识产权服务的先行者,经过多年的不懈努力和发展,现已形成一支专业服务团队深耕知识产权领域。目前公司业务涵盖国内及国际商标、专利、版权的申请、注册、管理、交易等多个方面。
如果您有商标、版权、专利、维权、诉讼方面的问题,欢迎联系我们为您解决!


请先 登录后发表评论 ~