知协丨香港一企业“凯迪医生”商标驳回复审案,通过初审!
本文包含AI辅助创作内容
2026西湖龙井茶官网DTC发售:茶农直供,政府溯源防伪到农户家
商标注册过程中,因在先商标近似被驳回是常见情形,但驳回并非最终结果。近日,知协代理香港某企业“凯迪医生”商标驳回复审案件,凭借精准的法律研判、扎实的证据支撑,成功推动国家知识产权局商标局作出复审决定,准予该商标初步审定,彰显了专业商标代理的价值。
丨案件详情
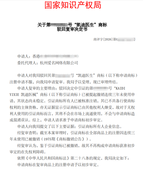
香港某企业向国家知识产权局商标局提交“凯迪医生”商标(申请商标)注册申请后,收到商标局驳回通知。驳回核心理由为:申请商标与“KAIDIYIXIE凯迪医械”商标(引证商标)构成近似,不予核准注册。
申请人对该驳回决定不服,为维护自身品牌权益,委托我司代理本案驳回复审事宜。
丨驳回复审
受理本案后,我司专业代理人深入拆解案件核心,精准定位驳回痛点,协助申请人制定针对性复审策略,全程推进复审工作。
复审理由:明确核心主张,提出引证商标已被提起“连续三年不使用”撤销申请,权利状态不稳定;同时,引证商标所有人已被核准注销,不再具备行使商标权利的主体资格,且无证据显示该商标权利已由其他主体继受。据此主张,无权利人的引证商标不会在市场上流通使用,不会与申请商标造成相关公众混淆误认,请求准予申请商标初步审定。
证据提交:向商标局提交了引证商标所有人企业注销信息等关键证据,佐证引证商标权利主体已消亡、权利状态异常的事实。
丨最终结果
经商标局复审查明,截至本案审理时,引证商标因连续三年未使用,已在全部商品上被依法撤销,其在先权利障碍已消除。
商标局作出复审决定:申请商标在复审商品上的注册申请予以初步审定,本案复审圆满成功。

丨案件启发
本案的成功,为商标申请人应对“近似驳回”提供了重要参考,也再次凸显了专业商标代理的重要性。
第一,商标被驳回≠权利终止。面对近似驳回,切勿盲目放弃,应及时排查引证商标状态,若引证商标存在“连续三年未使用”等可撤销情形,可通过“撤三+复审”的组合策略,消除在先权利障碍,挽回商标注册机会。
第二,证据是复审成功的关键。复审过程中,需提交真实、有效的证据佐证主张,如本案中引证商标所有人注销信息、不使用证据等,才能有效支撑复审理由,说服审查机关。
第三,专业代理助力高效维权。商标驳回复审涉及法律条款解读、证据梳理、主张论证等专业环节,委托正规备案的代理机构,能精准把握审查要点,制定最优策略,大幅提高复审成功率。
知协作为国家知识产权局备案正规代理机构,凭借丰富的实战经验,全程为申请人保驾护航,助力品牌顺利下证。
丨关于知协
杭州知协网络技术有限公司(32.cn知协知识产权平台),是国内互联网+知识产权服务的先行者,经过多年的不懈努力和发展,现已形成一支专业服务团队深耕知识产权领域。目前公司业务涵盖国内及国际商标、专利、版权的申请、注册、管理、交易等多个方面。
如果您有商标、版权、专利、维权、诉讼方面的问题,欢迎联系我们为您解决!


请先 登录后发表评论 ~