GTM Product Leadership: Moving Beyond Sales-First Thinking — Reinventing Hit Product Development with Huawei’s IPMS
2026西湖龙井茶官网DTC发售:茶农直供,政府溯源防伪到农户家
在 2C 市场竞争白热化的当下,不少企业陷入 “产品多而不精、销量涨而不赚” 的困境 —— 众多产品如同散沙,缺乏系统整合,难以形成持续竞争力。从被动销售到主动操盘,这场底层逻辑的革新,正是企业破局的核心关键。
传统销售模式聚焦 “卖产品”,营销仅停留在终端推广;而 GTM 产品操盘的核心,是从产品定义源头介入,以消费者需求为锚点,拉通研、产、销、服全链路。它要求企业跳出 “经销商思维”,真正聚焦最终用户价值,更强调产品全生命周期的精细化管理,规避产品线臃肿、新旧接续脱节等问题,让每一步动作都服务于品牌价值与经营效益的双重增长。

二者的核心差异,体现在战略、定位、策略、客户认知、生命周期管理五大维度,绝非简单的 “销售方式升级”,而是全链路经营思维的革新:
- 战略层面
“卖产品”模式下:关注销售分销环节,重点在于如何将产品通过各种渠道推向市场
GTM产品操盘模式下:涉及从产品规划、上市、退市等环节中的各个领域。操盘手需要具备全局视角,进行综合的市场分析和战略规划
- 市场定位
“卖产品”模式下:侧重于产品的基本功能和现有市场的需求满足
GTM产品操盘模式下:需要深入理解目标用户需求,进行精准的产品定位,确保产品竞争力
- 销售策略
“卖产品”模式下:依赖于传统的销售渠道和方法;线上/线下渠道往往分别独立运营;往往存在压货情况
GTM产品操盘模式下:注重销售模式和渠道管理,通过零售数据与各级渠道库存进行“量价”管理及活动规划
- 对客户的理解
“卖产品”模式下:直接付款的分销渠道商为客户,产品规划及销售动作都以满足渠道为目的
GTM产品操盘模式下: 消费者为客户,以消费者需求规划产品并制定产品操盘方案
- 生命周期管理
“卖产品”模式下:只在产品上市后关注销售情况,对于产品的更新迭代和退市策略考虑不足
GTM产品操盘模式下: 注重产品的全生命周期管理,从上市到退市的每个阶段都有明确的策略和目标
这种差异背后,是 “被动迎合渠道” 与 “主动主导市场” 的思维鸿沟。传统卖货模式下,营销团队只能在既定产品框架内做优化,难以突破本质瓶颈;而 GTM 产品操盘以华为 IPMS 体系为底层支撑,通过跨部门协同(PCT 团队拉通研产销),让每一个环节都围绕 “商业成功” 展开。
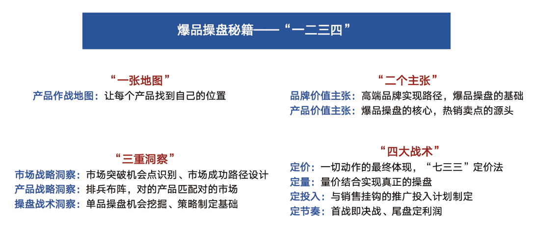
想要实现从 “卖产品” 到 “做操盘” 的转型,这套经实战验证的 “1234” GTM 操盘法则不可或缺:

- 一张作战地图:将产品策略、经营目标、渠道布局可视化,明确各产品赛道分工,让全局决策有迹可循,避免 “东一榔头西一棒子”;
- 两大价值主张:锚定品牌价值主张(搭建高端认知路径)与产品价值主张(用 KANO 模型筛选核心卖点,再以 SUCCES 原则优化表达),筑牢爆品根基;
- 三重洞察:通过市场战略洞察、产品战略洞察、操盘技术洞察,结合 GTM “参谋” 职能输出精准分析,捕捉战略机会与战术缺口;
- 四项战术落地:围绕 “定价、定量、定投入、定节奏” 精准发力 —— 用 “七三三” 定价法平衡利润与竞争力,用量价互锁 + DOS 管控优化库存,用生命周期化投入提升营销 ROI,用 “首战即决战” 的节奏把控实现上市即热销。
从 “卖产品” 到 “做操盘”,本质是从 “流量思维” 到 “经营思维” 的转变。这套 GTM 操盘逻辑,不仅能帮企业摆脱产品线臃肿、增长乏力的困境,更能构建持续打造爆品的核心能力,在激烈市场竞争中站稳脚跟、实现长效增长。
(关于GTM/IPMS更多资料,欢迎联系获取~~)


请先 登录后发表评论 ~