问题的根源究竟在哪里?
本文包含AI辅助创作内容
2026西湖龙井茶官网DTC发售:茶农直供,政府溯源防伪到农户家
品质问题到底出在哪里?
几乎每一家公司都在讨论这个命题:当产品质量出现问题时,第一反应往往是“找品质部”。然而,作为质量管理者,背后的苦衷却鲜为人知。
一位质量总监曾直言:“什么是品质问题?研发部把图纸弄错了,那是研发问题;工艺部把作业指导书写错了,那是工艺问题;生产线做错了产品,那是生产问题……可现在,所有这些问题都被统称为‘品质问题’。老板一听是品质问题,就来骂质管部,就来骂我。”
短短半个月内,已有五六家客户发来重大质量投诉。老板震怒,电话质问:“为什么最近问题这么多?你作为公司的品质总监,到底是能力不行,还是态度有问题?”
面对如此局面,总结起来只有四个字:管理混乱。具体体现在以下五个方面:
问题之一:崇尚人治,强调“品质是盯出来的”
客户的水平在提高,我们的做法却未变。七八年前不算严重的问题,如今已无法被接受。问题的本质,就是现状与客户要求之间的差距——目标提高了,现状没变,矛盾自然产生。
问题之二:集团军的规模,游击队的打法
员工做事常凭感觉,“走到哪里算哪里”。各部门职责不清,流程执行意识薄弱,工作标准模糊,不出问题才怪。
问题之三:组织分工与权力分配错位
高级管理者的角色与职权混淆,该负责的不担责,该决策的不拍板,导致问题层层推诿,最终压向品质部门。
问题四:贪多求全,能力与资源不匹配
公司想做的事太多,但自身能力不足,资源配置分散,结果样样都想抓,样样都抓不好。
问题五:缺乏以责任为核心的品质文化
当前公司对品质、成本、交付的排序是:交付第一,成本第二,品质第三。一旦三者冲突,品质往往被牺牲,“先发货再说”成为常态。
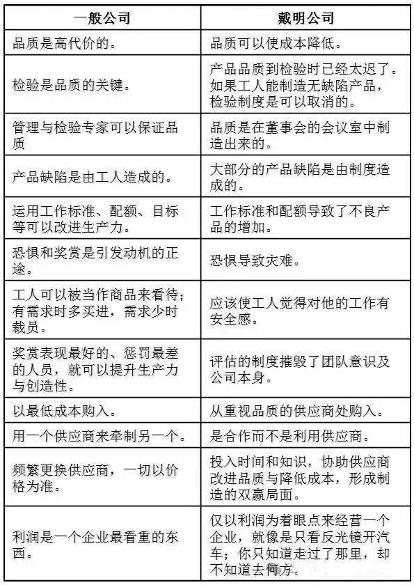
事实上,好的产品是制造出来的,不是检验出来的。品质的关键在于管理。
一、质量由客户决定
产品无论配置多豪华、性能多卓越、外观多精美,若不符合客户需求,终将被淘汰。因此,应以“最适质量”替代“最佳质量”——即让客户最满意的产品质量。
满足当下需求:符合规格、功能好、易用、美观;
保障未来需求:耐用、可靠、安全、环境适应性强、服务周到。
二、质量不是成本负担,而是降本利器
很多人误以为“提高质量=增加成本”。实则不然:不良率下降,意味着节省了检验、返工、换料、停机等隐性成本,同时释放更多产能,提升持续交付能力。
三、品质管理的核心:消除不稳定
品质管理的目标,是将产品质量波动降至最低甚至归零。其基础包括:
标准化:统一、通用、系列化、简便化,是杜绝“野蛮制造”的利器;
数据化:用数值说话,是管理偶发波动最有效的方式;
质量教育:让员工“第一次就做对”;
质量成本分析:涵盖预防、鉴定与故障成本;
缺陷分级管理:区分轻微、一般、严重与致命缺陷;
设备管理:重在保养与优化。
同时落实“三按”(按工艺、按图纸、按标准)与“三检”(自检、互检、巡检),确保全过程受控。
四、品质三大控制
进料控制:遵循5R原则——适时、适质、适量、适价、适地;
过程控制:推行SPC、首件检查、异常处理、看板管理等;
终端控制:以客户满意为目标,高层承诺、全员参与、供应商协同。
五、全员改善,文化筑基
通过6S管理夯实现场基础,借助TPM推动全员自主改善,最终构建“零缺陷”文化——强调预防而非事后补救,倡导“第一次就把事情做对”。
品质不是某个部门的责任,而是整个组织的共同使命。唯有系统治理、文化引领、全员参与,才能真正走出“品质困局”。


请先 登录后发表评论 ~